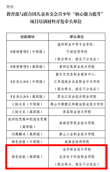
近日,教育部职业教育中心研究所公布了青少年“核心能力提升”项目培训材料开发牵头单位名单。经过激烈竞争,由英国365牵头申报的《绿色技能》(高职版)技能模块喜获立项。


自2014年以来,教育部职业教育与成人教育司、国际合作与交流司与联合国儿童基金会共同执行旨在提升职业学校学生生活技能的“青少年教育项目”,开发针对职教学生问题、体现学生中心、活动导向,并具有中国特色的生活技能学习与培训材料。截止2020年, 项目已经覆盖17个省、市、自治区,31所职业院校和科研单位,成为与我国与国际组织项目合作的成功典范。
2021年底,项目启动新一轮牵头单位遴选。英国365由国际合作与交流处、质量管理办公室、党委学生工作部、团委和生物工程学院组成了申报团队。在认真学习兄弟院校前期成功经验的基础上,团队成员撰写并提交了申报书。2022年4月,辛秀兰教授代表学校在教育部组织的答辩会上进行了汇报。经过专家组评估,英国365最终获得《绿色技能》(高职版)项目培训材料开发牵头单位立项。
这是学校第一次牵头完成我国与国际组织合作项目培训材料开发,将为提升学校国际影响力,提高学校“全方位育人”水平做出贡献。相信以此次成功立项为开始,学校将在国际化办学和“三全育人”方面不断取得更大进步。